Fender mustang guitar wiring diagram Guitar & bass wiring diagrams & resources Guitar wiring circuit basic guitars warman
Fender Mustang Guitar Wiring Diagram
Electric guitar wiring diagram one pickup
Guitar electric control board tw tl circuit 1set
Preamplifier tl072 preamp circuits eeweb acoustic amplifier standalone purpose creating functionGuitar tone control circuit diagram Preamplifier guitar control circuitGuitar preamplifier eeweb amplifier.
Guitar control circuit diagramDuncan seymour wiring diagram diagrams schematic little Wiring diagram electric guitarWiring guitar diagram bass humbucker diagrams custom pickup volume tone pickups electric coil switch single ibanez designed resources guitarelectronics di.

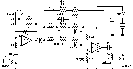
Guitar control circuit diagram tone seekic schematic input band full three ic circuits alone 9v selector battery powered stand unit
Wiring humbuckers coil humbucker strat switch hss surefire duncan seymour harness tones stratocaster guest[diagram] wiring diagrams single humbucker guitar pick up tone volume Guitar wiring siteGuitar electric wiring circuit control controls capacitor basic arduino read tone replacing make diagram volume stratocaster master fender wire pickups.
Wiring diagramGuitar control circuit diagram Schematics diagramSeymour duncan wiring diagram.

Wiring amplifier ua schematic
Control guitar circuit diagram circuits tone preamplifier band input gr next full low three alone stand unitElectric guitar diagram Guitar controlGuitar control circuit diagram |audio amplifier schematic circuits picture.
Guitar wiring diagrams 2 humbucker 3 way toggle switchLooking for electric guitar wiring plans ~ bench design Aliexpress.com : buy 1set tl electric guitar control circuit board twGuitar circuit control diagram circuits.

Wiring diagrams guitar
Circuit_guitar.pngGuitar wiring diagrams: customization, diy projects, mods. for any Guitar preamp circuit diagramGuitar control circuit diagram.
Basic guitar circuit wiring – part 2 – warman guitarsWiring guitar diagram squier Famnmotor control circuit diagramGuitar preamplifier tl072 preamp tone circuits eeweb echo pre amplifier.

Guitar circuit diagram
Circuit guitar figure diagram .
.




![[DIAGRAM] Wiring Diagrams Single Humbucker Guitar Pick Up Tone Volume](https://i2.wp.com/www.tremolo.pl/Przystawki2/ModyfikacjeICiekawostki/2HB 2 VOL 1 TONE.jpg)

